郑州政务服务网
你所在的位置: 首页 新闻中心 区内动态 正文
我为群众办实事 | 政府买单 按需定制!高新区推广居家适老化改造,有需要的看过来~
来源:本站  时间:2021-12-08 10:29  

地面太滑容易摔跤

上厕所的时候起身困难

洗澡久站容易疲劳晕倒

居家养老的老年人在生活中,存在着许多安全隐患。这些问题怎么解决,那就需要为他们提供一个更方便安全的居住环境。连日来,高新区社会事业局在全区范围内开展居家适老化改造宣传活动,积极推广居家养老服务的又一便民举措——家庭养老床位建设项目。


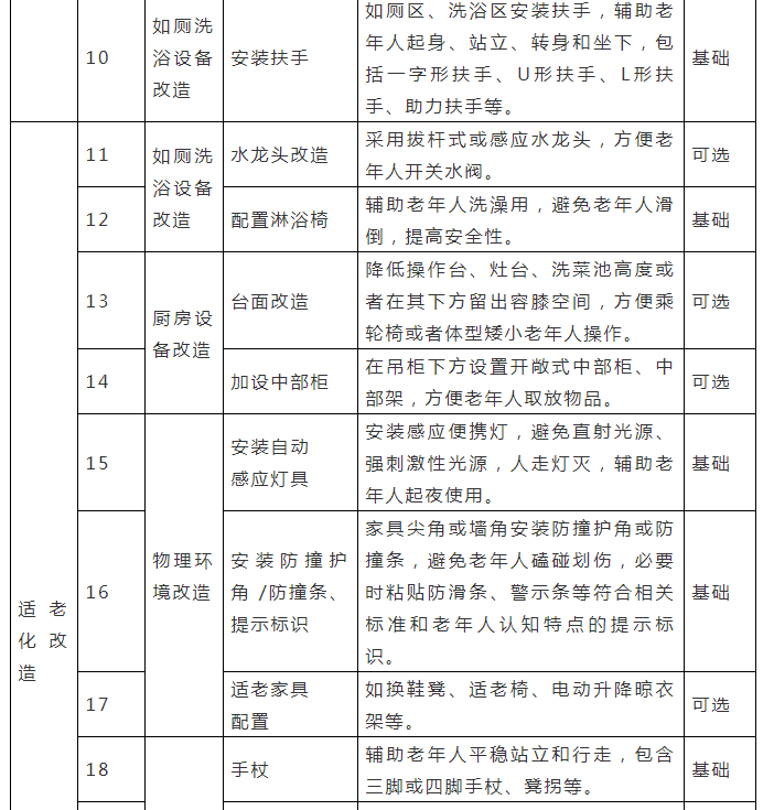
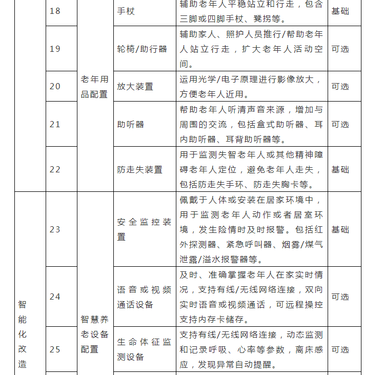
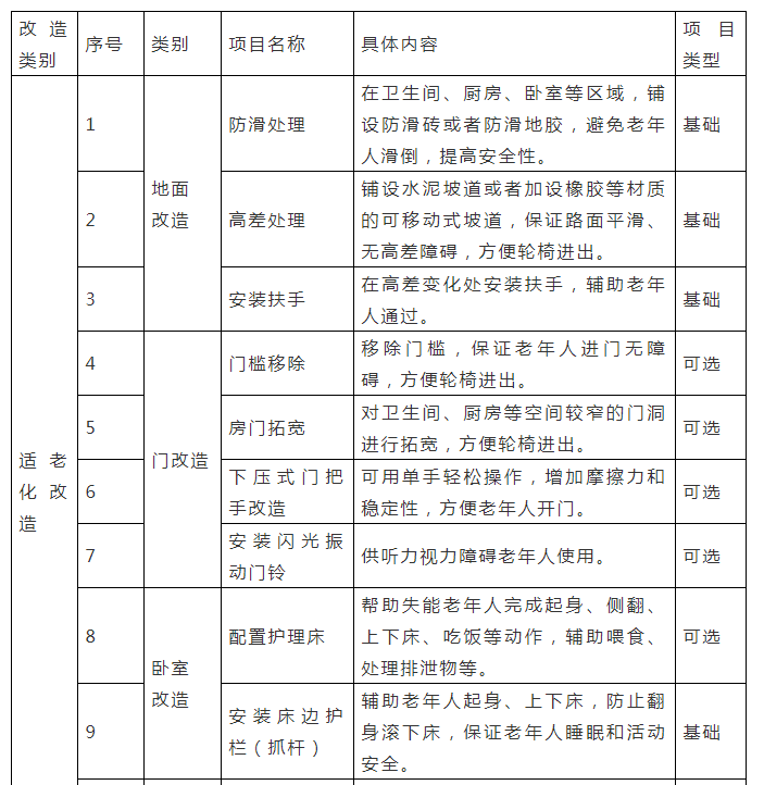
居家适老化改造,是近年来针对居家老人容易遇到的摔倒、生活不便等难题应运而生的新事物。在很多人印象里,居家适老化改造是个大工程、复杂事,但实际生活中,只需在居民家庭原有生活设施的基础上稍加改造,例如,在卫生间、厨房、卧室等区域,铺设防滑砖或者防滑地胶,避免老年人滑倒;在高差变化处安装扶手,方便老人移动;卧室配置护理床,帮助失能老年人完成起身、侧翻、上下床、吃饭等动作……虽然只是一些小细节,但能减少居家安全隐患,让老年人舒心更安心。

据了解,按照全市安排部署,结合“我为群众办实事”实践活动,高新区社会事业局以满足老年人多样化养老需求为核心,在全区开展家庭养老床位建设与管理服务试点工作,特别是重点推进适老化改造和信息化建设。


该项试点,由政府出资为困难老年人家庭提供基础类改造项目,和6个月的生活照料、膳食、清洁卫生、巡视关爱等居家养老服务,同时也鼓励支持有意愿的老年人家庭自主付费进行可选类项目的适老化改造,有效破解老年人居家养老难题,不断满足老年人多样化、多层次养老服务需求,让老年人获得感更高,幸福感更强。


具体可享受的服务如下图所示:


哪些人可享受服务?以下条件要看清

01具有郑州高新区户籍且在高新区居住,个人或监护人自愿申请,经评定符合相关条件的经济困难失能、部分失能的60周岁及以上老年人。优先保障散居特困、低保、低保边缘家庭中的高龄、孤寡、独居、重度残疾、计划生育特殊家庭、优抚对象等。

02服务对象应拥有其申请建设改造服务住房的所有权或长期居住权。有多套住房的,由服务对象自行申报一套常住住房进行改造。

03申请建设家庭养老床位的住房一年内无拆迁规划。

申报成功还有奖补扶持

对符合建设家庭养老床位条件的老年人家庭,按照每户3200元的标准给予建设资助,主要用于家庭环境评估、老年人能力及需求评估、家庭适老化改造和信息化改造(基础项目)等。

对符合条件建床后的老年人,每人每月按照500元的标准购买居家养老服务(服务期限6个月)。

如何申请看这里

符合条件的老人,本人或监护人可自愿到所在社区(村)委会提出申请,高新区将统一安排工作人员上门进行相关情况的评估,后确定改造和服务方案。

打印此文 关闭窗口