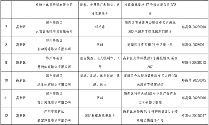
2026年寒假将至,1月22日,记者从郑州市体育局获悉,为严格落实国家“双减”政策,根据《河南省体育类校外培训机构设置标准和管理指南(试行)》和《郑州市体育类校外培训机构设置标准和管理指南(试行)》通知要求,经各开发区和区县(市)体育主管部门审核同意,截至2026年1月22日,郑州市共有274家体育类校外培训机构取得线下培训资质,现予以公布(详见附表)。
同时,郑州市体育局相关工作人员提醒广大家长和学生,在选择体育类校外培训机构时,须注意以下四点:
01选择合规机构
请务必选择经过体育主管部门审核同意获得《郑州市体育类校外培训机构审核同意意见书》的证照齐全白名单机构。注意甄别登记为“教育咨询公司”、“体育咨询公司”、“体育传播公司”等市场主体,是否具备培训资格。
02签订培训合同
要与培训机构签订正规合同范本——《中小学生校外培训服务合同(示范文本)》(2021年修订版),明确培训项目、培训要求、培训收退费及违约责任、争议处理等内容。切勿听信销售人员口头承诺,提防合同出现“概不退费”等霸王条款。
03审慎缴纳费用
一次性缴费时间跨度不要超过3个月或60课时,且单次缴费不超过5000元。同时要主动索取正规收费发票,防止出现“卷钱跑路”等情况,确保自身权益不受损害。
04抵制违规行为
“白名单”之外的均为未经体育主管部门审核同意、无办学资质的违法违规培训机构,其办学条件达不到相应标准,存在较大安全隐患和风险,一旦发生“卷钱跑路”、“退费难”以及安全事故,您的权益将无法保障。请家长朋友们一定远离白名单之外的违法违规培训机构,避免您的合法权益受损。
高新区24家



